Hi,欢迎您来到海口健康教育网!
关于我们
手机端
无障碍浏览
长者浏览助手
首页
工作动态
健康要闻
党群党建
信息公开
招采公告
招聘公告
财政信息公开
健康主题
健康频道
健康素养66条
"2+3"健康服务
宣传服务
健康教育宣传栏
宣传资料
科普视频
知识问答
关于我们
单位概况
联系我们
无障碍
网站首页
工作动态
健康要闻
党群党建
信息公开
招采公告
招聘公告
财政信息公开
健康主题
健康频道
健康素养66条
"2+3"健康服务
宣传服务
健康教育宣传栏
宣传资料
科普视频
知识问答
关于我们
单位概况
联系我们
您当前的位置
首页
工作动态
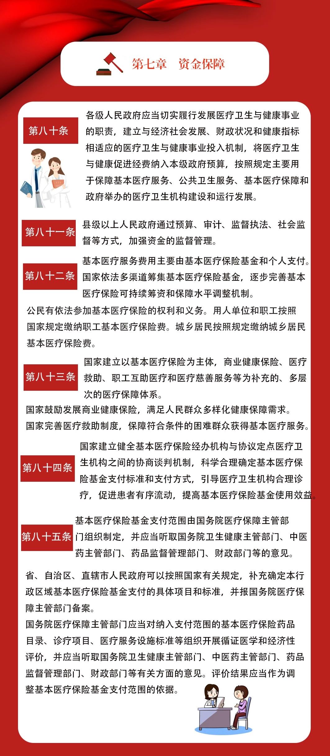
一图读懂《基本医疗卫生与健康促进法》
文章来源:新华社
发布日期:2020年05月29日
浏览次数:
字体:
[
大
]
[
中
]
[
小
]
上一篇:新冠病毒或早已广泛存在于人群中
下一篇:府城街道全力开展“四爱”卫生健康大行动暨登革热防控工作(6月14日)
推荐动态
看视频开倍速可能伤害大脑!尤其这类人群→
流感疫苗没必要每年打?捂一身汗能排毒?这些真相你知道吗?
工作中有这些危害因素,小心职业病!
流感活动上升!抗病毒药别乱用,3个要点要记牢→
每孩每年3600元!海南省育儿补贴制度实施方案公布
家有“糖友”请注意,警惕这个疾病“痛下狠手”
大量“激素蛋”又流入市场,长期吃致癌?
海口市开展2025年“世界艾滋病日”主题宣传活动