海南省125种药品降价,最高降幅98%
文章来源:海口市健康教育所
发布日期:2021年10月11日
浏览次数:
字体:[大][中][小]
10月10日零时起,海南省将正式执行第五批国家组织药品集中采购、八省二区省际联盟(第二批)集中采购、重庆联盟常用药集中采购和重庆联盟短缺药集中采购等四个批次中选结果,涉及125种药品降价,平均降幅分别为67.78%、78.09%、46.65%、13.01%,最高降幅达98%,预计首年度将节约药品费用2.21亿元。
第五批国家集采创下历次新高,规模最大、品种最多、注射剂品种占比最高,品种覆盖高血压、冠心病、糖尿病、抗过敏、抗感染、消化道疾病等常见病、慢性病用药,以及肺癌、乳腺癌、结直肠癌等重大疾病用药。除国家集中采购外,此次八省二区省际联盟和重庆联盟采购中选结果达到64个,品种覆盖短缺药和常用药,不断丰富患者用药选择范围。
此次四个批次集中采购有26个品种降幅超过80%,以肠胃用药注射用艾司奥美拉唑钠(40mg)为例,此次降价后,每支针剂费用从59.73元/支降到3.47元/支,降幅达94%,患者用药负担不断降低。除了中选药品大幅降价外,海南还将非中选的同通用名药品进行价格联动,1180多种药品也将大幅降价。同步实施医保支付标准等配套措施,促进医院优先使用质量可靠、价格合理的中选药品,引导和规范诊疗行为。
海南将在落实好现有联盟集中采购基础上,结合本省人口基数少、药品总体用量较小等特点,积极参与广东联盟、湖北中成药联盟等集中采购联盟,持续扩大集中采购药品范围,让群众享受到更优质实惠的医药服务,改革红利惠及全岛。
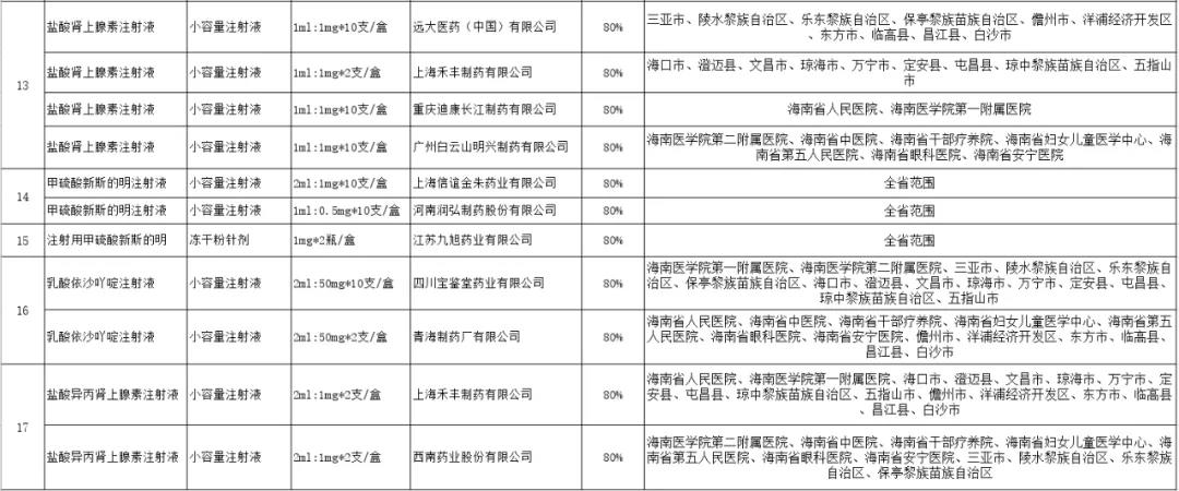
“八省二区”省际联盟第二批药品集中采购(海南)中选结果和供应清单表

重庆联盟常用药品集中采购(海南)中选结果和轮选区域表






重庆联盟短缺药品集中采购(海南)中选结果和轮选区域表





无障碍浏览
长者浏览助手


